Árbol de problemas

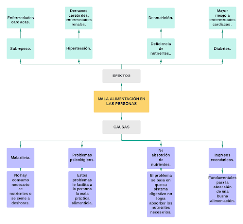
 Hoy les presentamos un árbol de problemas, en base al tema de la mala alimentación en las personas.
Aplicación usada para este fin: Lucichart.

Árbol de problemas Árbol de problemas Reviewed by Lisseth Reyes on noviembre 26, 2020 Rating: 5

No hay comentarios.:

Con tecnología de Blogger.